问道:破阵探宝活动明天开启!稀有时装·傲雪霜梅、筋斗云惊喜坐镇!
|
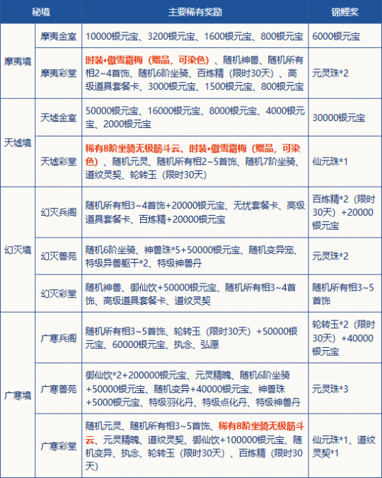
普通版、经典版、时间版【破阵探宝】活动明天来袭! 破阵之人将有机会开启千年宝库,取走镇阵之宝! 可染色稀有时装“傲雪霜梅”、八阶坐骑“筋斗云” 惊喜坐镇奖池,探得宝物就归你! 活动时间 2026-02-06 至 2026-02-22 活动奖励 符合角色等级的普通版、经典版、时间版道友前往摩夷境、天墟境、幻灭境和广寒境4处秘境探宝,即可有机会获得以下奖励: (普通版秘境探宝奖励一览,非所有奖项) (普通版破阵探宝排行榜奖励) (经典版秘境探宝奖励一览,非所有奖项) (经典版破阵探宝排行榜奖励) (时间版秘境探宝奖励一览,非所有奖项) (时间版破阵探宝排行榜奖励) 筋斗云(八阶坐骑) 御灵 精怪 傲雪霜梅(时装) |

7月15日联运特色【时光】新服开启! 一键领取独家福利礼包>>
[编辑:月光下完美] 本资讯及文章仅代表发表厂商及作者观点,不代表叶子猪本身观点!
游戏下载

- 问道
- 类型: 回合
- 安卓: 开测
- 苹果: 开测

















